基于細菌生長曲線測定探究具核梭桿菌促進肺癌發展的潛在機制(二)
1.5 MTT細胞增殖實驗
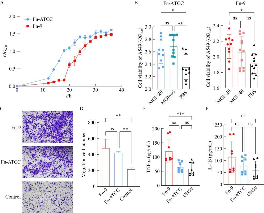
每孔培養2×104個A549細胞,在37℃、5%CO2條件下培養4 h。在平板中分別加入感染復數(multiplicity of infection,MOI)為20或40的Fn-ATCC或Fn-9菌株。細胞與細菌共培養48 h后,使用MTT細胞增殖和細胞毒性檢測試劑盒檢測細胞,并在酶聯免疫測定儀上以490 nm波長測量各孔的吸光度值。PBS用作空白對照。
1.6 Transwell實驗
使用帶有8μm孔徑膜的24孔Transwell小室評估細胞遷移能力。在Transwell小室的上室加入200μL A549細胞懸液,下室分別加入800μL含Fn-9或Fn-ATCC的細菌溶液(細菌重懸于含10%胎牛血清的1640培養基中,MOI為100)、800μL含10%胎牛血清的1640培養基或200μL 10μg/mL脂多糖溶液以吸引細胞遷移。將Transwell小室置于37℃、5%CO2培養箱中培養48 h。隨后用4%甲醇固定穿透膜的細胞30 min。隨用0.1%結晶紫染色25 min,最后在顯微鏡下拍照。通過觀察并拍攝每個孔的5個隨機區域,統計每個孔中遷移細胞的數量。每個實驗設置4個技術重復孔。4孔計數的平均值作為一次生物實驗的結果。生物重復實驗重復3次。
1.7 ELISA檢測炎癥因子的表達
用PMA試劑刺激THP-1細胞48 h后,分別加入Fn-9和Fn-ATCC 2種菌株的上清液,繼續培養4 h。按照試劑盒說明書使用ELISA試劑盒檢測IL-1β和TNF-α細胞因子的表達水平。
1.8動物實驗
將8周齡雌性C57BL/6N小鼠混養1周后隨機分為3組:Fn-ATCC組、Fn-9組和PBS組。將LLC-GFP細胞分別與Fn-ATCC和Fn-9 2種具核梭桿菌的上清液或PBS共同培養12 h。收集細胞后,通過經尾靜脈將2.5×106個細胞/只注射到小鼠體內。造模后第7天和第14天使用小動物微噴霧化器將Fn-9、Fn-ATCC或PBS霧化至小鼠支氣管分叉處。第21天處死小鼠,提取血清用于細胞因子檢測,利用IVIS Spectrum系統檢測肺部熒光強度,并對小鼠肺結節進行計數,同時收集肺泡灌洗液。
本研究所有動物實驗通過軍事醫學研究院倫理委員會批準,編號為IACUC-DWZX-2024-015。
1.9病理檢測
將新鮮肺組織在4%多聚甲醛中固定24 h,隨后將肺組織包埋于石蠟塊中,切成薄片,經蘇木精-伊紅染色(HE染色)后進行肺組織病理學診斷。
1.10實時定量聚合酶鏈式反應(qPCR)
提取肺組織總RNA,使用逆轉錄試劑盒將RNA逆轉錄為cDNA。在LightCycler 480 II實時熒光定量PCR系統中,使用SYBR Green qPCR Master Mix進行qPCR檢測。數據以2-ΔΔCt方法表示相對表達量的變化倍數。所用引物序列如表1所示。
表1小鼠炎癥因子的引物序列
1.11小鼠肺泡灌洗液16S rRNA基因測序
動物實驗結束后,立即收集小鼠新鮮肺泡灌洗液,迅速放入-80℃冰箱保存。將樣本送至北京諾禾致源科技股份有限公司進行16S rRNA基因測序。
1.12肺組織轉錄組測序
將肺組織樣本保存于-80℃冰箱,隨后送至北京諾禾致源科技股份有限公司進行轉錄組測序。
1.13數據分析
對于多組數據的比較,首先確認每組數據是否符合正態分布及方差齊性。若數據呈正態分布且方差齊性,則采用單因素方差分析(analysis of variance,ANOVA)或雙尾非配對t檢驗(two-tailed unpaired t-test);若數據不符合正態分布或方差不齊,則采用Kruskal-Wallis檢驗進行分析。顯著性水平設定為P<0.05。所有統計分析均使用GraphPad Prism軟件(v9.0.0)完成。
2結果與分析
2.1具核梭桿菌體外促細胞增殖和細胞因子分泌
生長曲線顯示,2株具核梭桿菌在生長30 h后達到平穩期(圖1A),處于對數期的細菌被用于后續實驗。用2種菌株感染A549細胞48 h,與空白對照組相比,在MOI=40和MOI=20的條件下,Fn-ATCC能顯著促進A549細胞的增殖,而當MOI=20時Fn-9和Fn-ATCC均能顯著促進A549細胞的增殖(圖1B)。在Transwell實驗中,當MOI=100時與空白對照組相比,經具核梭桿菌刺激后的A549細胞過膜數量顯著增加(圖1C、1D)。
圖1具核梭桿菌促進A549細胞的增殖和轉移。A:2株菌株的生長曲線;B:MTT實驗檢測細胞增殖;C、D:Transwell實驗檢測細胞轉移;E、F:2種菌株與大腸桿菌DH5α的促炎能力比較。
THP-1細胞經2株菌株的培養上清刺激后,細胞分泌的TNF-α與對照組(大腸桿菌DH5α刺激組)相比顯著增加(圖1E),而IL-1β的分泌量差異無統計學意義(圖1F)。這些結果表明,在體外實驗中具核梭桿菌可促進肺上皮細胞的增殖和轉移,并刺激免疫細胞分泌細胞因子。
